Risk Manager: How do I create a compliance check and activities?

Overview

This article shows you how to create a compliance check and any associated activities through the Compliance module in Risk Manager.

Instructions

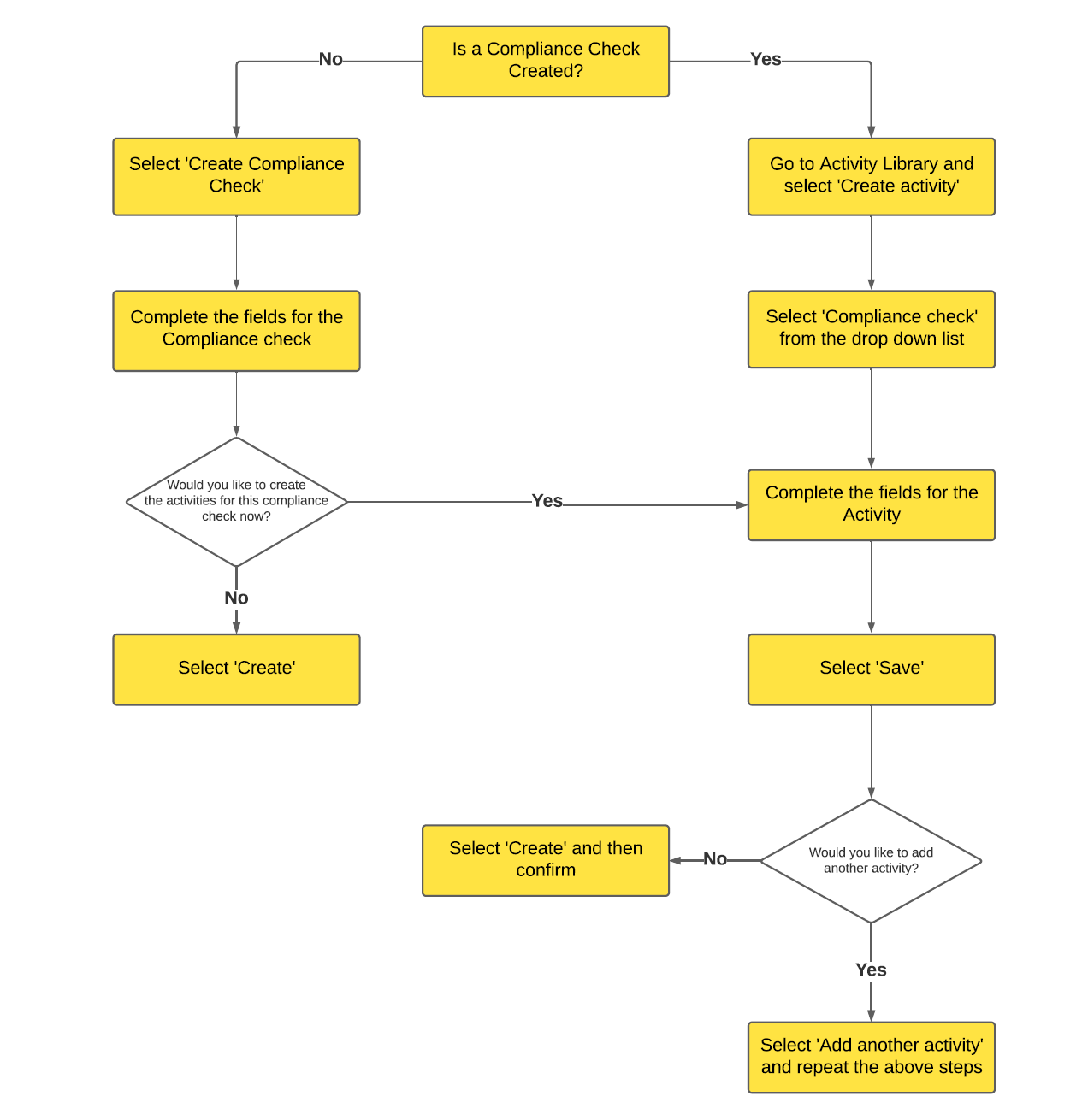
Follow the steps in this flowchart to create a compliance check and any associated activities (select to enlarge):

Related information

Attachments

Select the file below for a printable version of this FAQ:

Updated

Was this article helpful?

0 out of 0 found this helpful

Have more questions? Submit a request