Risk Manager: How do I complete a task?

Overview

This article shows you how to assign a task through the Compliance module in Risk Manager.

Instructions

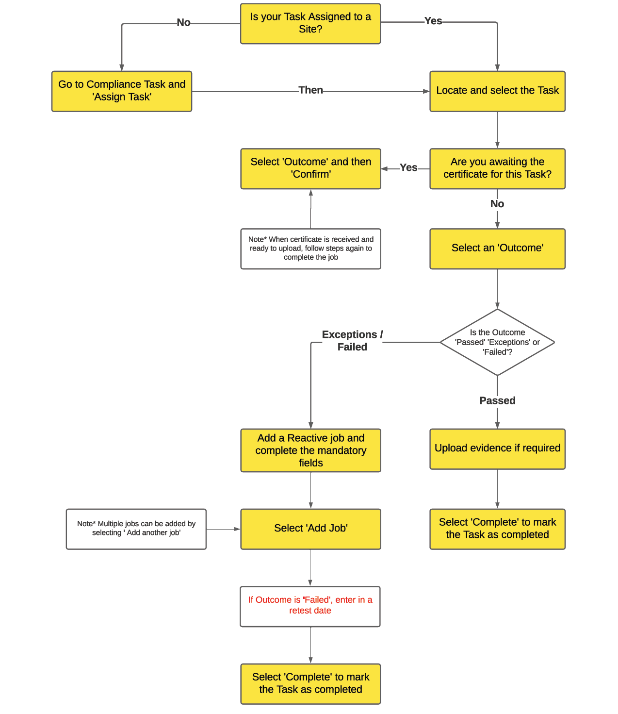
Follow the steps in this flowchart to complete a task (select to enlarge):

Review soon Tasks can only be completed once it is in the days before to notify period prior to the due date. Compliant Tasks cannot be completed to ensure you don't bypass the schedule set by your organisation.

Reactive jobs raised will appear in the Reactive Maintenance module.

Related information

Attachments

Select the file below for a printable version of this FAQ:

Updated

Was this article helpful?

0 out of 0 found this helpful

Have more questions? Submit a request