Overview
This article shows you how to assign a task to a site through the Compliance module in Risk Manager.
Instructions
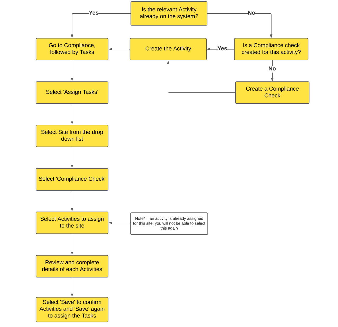
Follow the steps in this flowchart to assign a task to a site (select to enlarge):
Related information
Attachments
Select the file below for a printable version of this FAQ:
Updated