Risk Manager: How do I complete a Planned or Reactive Maintenance Job?

Overview

This article shows you how to complete a Planned or Reactive Maintenance Job through the Maintenance module in Risk Manager

Instructions

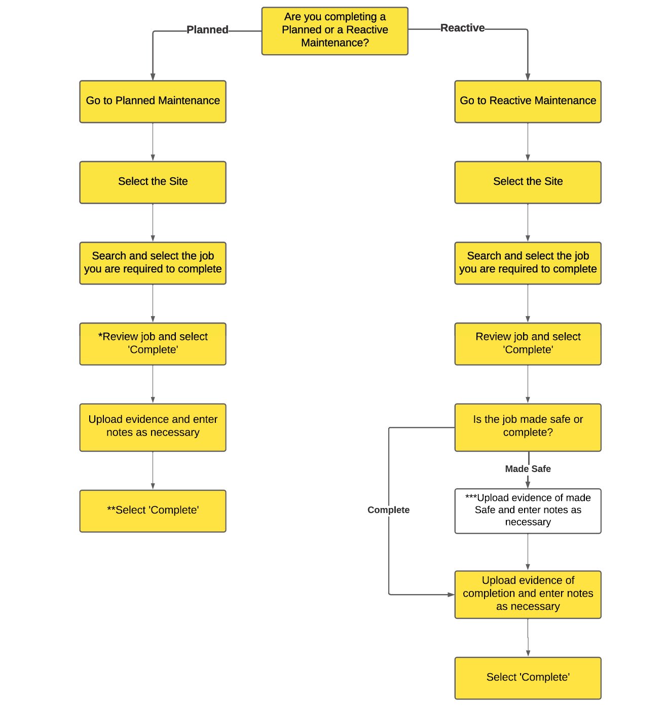
Follow the steps in this flowchart to complete a Planned or Reactive Maintenance Job (select to enlarge):

Planned Jobs

* Only those jobs that are overdue or Review soon can be completed (Review Soon jobs must be in the notified period for it to be completed).

** Once the job is completed, the next due date will auto-set depending on the frequency.

Reactive Jobs

*** Made Safe jobs are still open, and a review of completion is required.

Related information

Attachments

Select the file below for a printable version of this FAQ:

Updated

Was this article helpful?

0 out of 0 found this helpful

Have more questions? Submit a request