Risk Manager: How do I create an Asset?

Overview

This article shows you how to create / add an Asset through the Asset Register module in Risk Manager.

Instructions

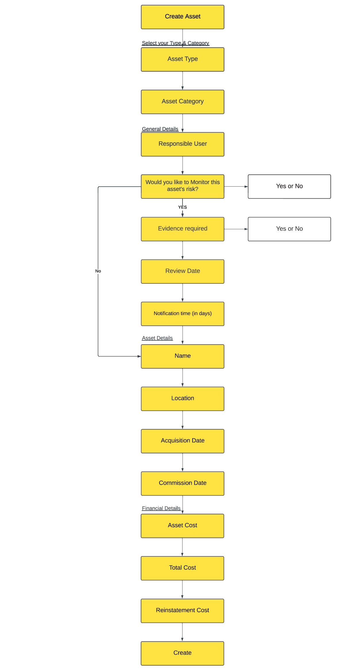
Follow the steps in this flowchart to create / add an Asset to your Asset Register (select to enlarge):

Asset Type and Asset Category can be customised to your organisation's needs. Contact us to find out more.

Related information

Attachments

Select the file below for a printable version of this FAQ:

Updated

Was this article helpful?

0 out of 0 found this helpful

Have more questions? Submit a request